...
EgyptSearch Forums Post New Topic  New Poll  Post A Reply
my profile | directory login | register | search | faq | forum home

  next oldest topic   next newest topic
» EgyptSearch Forums » Egyptology » Ancient West African and Saharan Rock Shelter Burials

 - UBBFriend: Email this page to someone!    
Author Topic: Ancient West African and Saharan Rock Shelter Burials
Djehuti
Member
Member # 6698

Rate Member
Icon 3 posted      Profile for Djehuti     Send New Private Message       Edit/Delete Post   Reply With Quote 
Ancient West African and Saharan Foragers Mortuary Practices

Abstract
Go to
The thesis of this paper is that “mortuary practices” encoded in elaborate mortuary programs that includes the handling of the deceased bodies and their inhumation in their final resting place recapitulates their lives and as such, can be read as their “curriculumvitae”. The contribution thus sets out to explore and bring to light pieces of social singularities fossilized in the archaeological record at a limited number of sites in West of Africa. The approach adopted is spatial and bio-archaeological, the deduction of information about behavior, lifestyle, diet, and health out of skeletal remains. The sample is a longitudinal one, ranging from 13,000 to 3000 years BP. It investigates Late Pleistocene and Holocene foragers burials from Iwo Eleru in southwestern Nigeria (West Africa) and Shum Laka in Southwestern Cameroon (Central Africa) and attempts to paint the “portraits” of the remote deceased individuals. Each of the selected case study is unique, refers to specific circumstances, without any claim at cultural connection or continuity.

Introduction
Go to
More than sophisticated studies of material culture remain, mortuary evidence provides access to profound insights into past and present communities lives and values [1-10]. As paradoxical as this may appears at first glance, burial is much more an issue for the living members of the communities than for the deceased individuals. It is the living members performing the funerals and burial processes who make decisions about which ones of the many aspects of the deceased individuals’ life to transfer in the grave.

As far as Africa is concerned, the cognitive break-through that resulted in the institutionalization of burials took place during the latter part of the Late Pleistocene. Isolated human burials are found in different sites in East Africa, North Africa, the Nile Valley, and West Africa. They range in date from ca. 80.000 to 9000 BP and are documented at Taramsa I, Shum Laka, Mbi-Crater, Wadi Kubbaniya, Amekni, Ti-n-Hanakaten, Iwo Eleru, to mention but the most important finds (Figure 1). Formal disposal areas-cemeteriesemerged during the later part of the Iberomaurusian period in North Africa, at such sites as Mechta el Arbi, Afalou Bou Rhummel, Columnata, Beni Saf, Taforalt, and in Nubia at Jebel Sahaba [11-15]. From that period on, and in varying degrees according to time and places, burial practices in isolated graves and cemeteries became integral part of the human cultural package. It goes without saying, but worth emphasizing nonetheless, at this juncture of this paper: burials and cemeteries are more than simple spots in the landscape. They are manifestations of the operation of social practices and institutions that connect both worlds: that of the living and that of the dead. This paper sets out to explore and bring to light pieces of social singularities fossilized in the archaeological record of two Late Pleistocene to Late Holocene West Africa Foragers sites [4]. The approach adopted is spatial and bio-archaeological, the deduction of information about behavior, lifestyle, diet, and health out of skeletal remains [16, 17]. The sample is longitudinal and ranges from 13,000 to 3000 BP. It includes a Late Pleistocene forager burial at Iwo Eleru in southwestern Nigeria, and Early and Late Holocene ones at Shum Laka in West Africa. Each of the selected case study is unique, refers to specific circumstances, without any claim at cultural connection or continuity.


 -

Posts: 26820 | From: Atlanta, Georgia, USA | Registered: Feb 2005  |  IP: Logged | Report this post to a Moderator
Djehuti
Member
Member # 6698

Rate Member
Icon 1 posted      Profile for Djehuti     Send New Private Message       Edit/Delete Post   Reply With Quote 
^ Site 1 is Iwo Eleru now called Iho Eleru which is the correct Yoruba name meaning 'Cave of Ashes'. This site contains the incomplete skeleton of an adult male that was excavated in the 1960s. The site includes evidence of a microlithic industry with segments, borers, scrapers, trapezes, trapezoïds, points, and truncated blades, all made on quartz and chalcedony. Pottery and ground stone axes were also found with the pottery showing direct ties to the Bosumpra site of Ghana and ultimately the Ounjougou region of Mali around 11,900 BP which was part of the Neolithic Sudanic Tradition.

 -

But what's interesting is the mix of archaic traits especially in the sloping frontal vault which anthropologists like Chris Stringer says shows affinities with Solo Man and Omo II.

Site 2 is Amekni in the southwest of the Ahaggar mountain-range in southern Algeria. The site dates to the end of the Early Holocene, from the 7th to the 6th millennium BC by foragers whose pottery similar to wavy-line ware of Early Khartoum. The burial known as that of the 'grandmother and her shrouded grand children' consisting of a woman was 40- 50 years old and the children, 2-3 years old for the younger and 5-6 years old for the older. The children appear to have been wrapped in animal skins and buried in a crouched position. The 40–50-yearold woman is an unlikely mother for both children; more probably, she could have been a grandmother, real or classificatory.

 -

The 3rd site of Tin Hanakaten is located in southeastern Algeria in the Tassili N' Ajjer area near the Libyan border.

 -

The burial site is that of the 'shrouded child' of unspecified age whose burial dates to 6,000 B.P. and is devoid of any grave goods. the body of the deceased was tightly crouched, wrapped in animal skin, laid in a circular pit filled with grass and straw, and closed with a stone slab smeared with red ochre. The mode and style of burial matches that of the contemporaneous Uan Muhuggiag mummified child in the Acacus area right across the border in Libya. The Shrouded Child of Tin Hanakaten had cranial deformations due to disease or artificial cranial deformation that bears a resemblance with ones performed among Neolithic-era Nigerians. Like Uan Muhuggiag the Tin Hanakaten child is also labeled as 'black' or 'negroid' due to craniofacial features of his skull.

 -

While no DNA has yet been extracted from Tin Hanakaten or Uan Muhuggiag, recall that in 2019, DNA from two individuals (7,000 BP) of the Takarkori rock shelter in the Acacus area of Libya was tested and showed they shared a basal form of mitochondrial hg N. So perhaps there is a relation there with Uan Muhuggiag and Tin Hanakaten.

 -

Lastly site 4 is the Shum Laka site of northwestern Cameroon identified as the burial site of pre-Neolithic foragers and has the largest number of burials of all four sites. Nine burials with a total of 18 individuals were found in the excavated 82 m2. They are distributed in two subsets. The earlier, with three burials, dates to 7100 – 6900 BP and the latter, with 6 graves is dated to 3300-3000 BP (Figure 3).

 -
 -

Interestingly, despite the difficult lives of these foragers with injuries and malnutrition, morphologically there appear to be no evidence of archaic admixture as there was with Iho Eleru. Also, off all four sites this is also the one with direct DNA analysis which was discussed before.

From wiki

Geneticists sequenced genome-wide DNA data from four Shum Laka foragers buried at the site of Shum Laka in Cameroon between 8000–3000 years ago.[8] One individual 2/SEII carried the deeply divergent haplogroup A00 found at low frequencies among some present-day Niger-Congo speakers, but the genome-wide ancestry profiles for all four individuals are very different from the majority of West Africans today and instead are more similar to West-Central African hunter-gatherers. Despite the geographic proximity of Shum Laka to the hypothesized birthplace of Bantu languages and the temporal range of the samples bookending the initial Bantu expansion, these individuals are not representative of a Bantu source population. Phylogenetic model including Shum Laka features three major radiations within Africa: one phase early in the history of modern humans, one close to the time of the migration giving rise to non-Africans, and one in the past several thousand years. Present-day West Africans and some East Africans, in addition to Central and Southern African hunter-gatherers, retain ancestry from the first phase, which is therefore still represented throughout the majority of human diversity in Africa today.


Note that Y-hg A00 is also found in minute frequencies in Northwest Africans and was even discovered in an Englishman!

Here is the original genetic study of the Shum Laka individuals by Reich et al.-- Ancient West African foragers in the context
of African population history
.

 -

The Shum Laka foragers appear to also have admixture from a 'ghost population' that is modern but with no signs of archaic admixture.

Posts: 26820 | From: Atlanta, Georgia, USA | Registered: Feb 2005  |  IP: Logged | Report this post to a Moderator
Djehuti
Member
Member # 6698

Rate Member
Icon 14 posted      Profile for Djehuti     Send New Private Message       Edit/Delete Post   Reply With Quote 
"Populations and cultures now found south of the desert roamed far to the north. The culture of Upper Egypt, which became dynastic Egyptian civilization, could fairly be called a Sudanese transplant."--Joseph O. Vogel, Egypt and Sub-Saharan Africa: Their Interaction. Encyclopedia of Precolonial Africa (1997)

This couldn't be more true in the case of West Africa. The roots of West Africa civilization seem to lie in the Sahara as well.

Here's a good source:

A Brief Note on the Origin of African civilizations

Beginning around 12,000 years ago, a wide-ranging set of developments emerged independently in several societies across the world. Plants and animals were domesticated, pottery and advanced tools appeared, and settlements were established. This archeological period, often refered to as the 'Neolithic' or 'Late stone Age', was protracted and diverse, with different features appearing in different regions at different time periods —and no region exhibits this diversity more than Africa.

The earliest domesticates, advanced tools and permanent settlements in Africa first appear in the Upper and Middle Nile Valley in what is today Egypt and Sudan between 9,000-5,000 BC. This region was home to several ancient cultures that were part of a shared Neolithic tradition that eventually gave rise to the first states, with dynastic Egypt around 3,000BC and the Kerma kingdom around 2,500BC. A similar process in the Northern Horn of Africa saw Neolithic cultures emerging around 2,700BC, prior to the rise of the D'MT polity around 900BC and the Aksumite kingdom by the turn of the common era.

In West Africa, Neolithic cultures emerged between the 3rd and 2nd millennium BC. This was a dynamic period with substantial changes of settlement systems, economy, technology, and land use. Due to increasing aridity, human occupation gradually shifted from the drying Sahara into the more humid areas of West Africa. There was considerable variability in these developments, with pottery, livestock and cereal agriculture appearing as early as the 6th millennium BC, thus preceeding permanent settlements and iron tools by several millennia. The period was later suceeded by the emergence of large sedentary communities, the first cities (eg; Jenne-Jeno) and early states (eg; the Ghana empire) during the 1st millennium BC and 1st millennium CE.



 -
Map showing Africa’s oldest Neolithic cultures as well as sites with early archaeobotanical evidence for the spread of major African crops. (original map by Dorian Fuller & Elisabeth Hildebrand)

Only a few West African Neolithic cultures with complete archaeological traditions, including material culture, settlement and socio-economic systems, have been studied for this period. The most distinctive are the Tichitt tradition of southern Mauritania (2200-400 BC), the Kintampo culture of Ghana (2100–1400 BC), the Gajiganna culture of North-east Nigeria (1800–800 BC), and the Nok culture of central Nigeria (1500–1 BC). The Nok culture is unique and renowned because of its elaborate terracotta sculptures, as well as providing the earliest evidence of iron smelting in west Africa.[/i]

You can read the rest about Nok Culture.

Unfortunately despite these discoveries of these Neolithic centers, archaeology in the area of the Niger River basin is still sparse compared to the Nile River valley especially since political conflicts in that region don't make it easy.

Posts: 26820 | From: Atlanta, Georgia, USA | Registered: Feb 2005  |  IP: Logged | Report this post to a Moderator
Djehuti
Member
Member # 6698

Rate Member
Icon 14 posted      Profile for Djehuti     Send New Private Message       Edit/Delete Post   Reply With Quote 
Josef Eiwanger (1987)
 -

Orange: Cardial and Impressoceramics
Brown: Neolithic Capsian tradition
light green: Saharo-Sudanese cultures (Khartoum culture, Shaheinab culture)
red: Neolithic of the Niger
purple: Levant - Old Neolithic (Fayum Neolithic, Merimde)
green: Upper Egyptian Neolithic (Badari)


Due to both the archaeological and linguistic distribution, I believe Elmaestro is on to something when he made the following claim here on the first herders in Sub-Sahara.

quote:
Originally posted by Elmaestro:

lmao It wan't even a K2... it was a mere collection QP ADM runs. with two donor populations force fitted. (see methods). It's awe inspiring how underwhelming their data is in respects to what we can and about to expose using these samples.

To me! this strong South Sudanese component in totality is relatively recent

 -

One of the better way's it can be broken down is by looking at Tishkoffs Admixture run in 09.' There's one of two things happening here as it relates to the autosomal components particularly the one boxed and highlighted;

-Either its representative of a more modern distribution of Sudanese ancestry. essentially formed late Holocene.
-Or it represents long standing Ancestry from the east (possibly related to Mesolithic Nubians) who's ancestry was absorbed by incoming Saharans. And ancestry directly related to them was prehistorically more widespread further south.

 -

Nonetheless Pendergast's North East African EN1 as well as Dobon's Green "Nilosahran" component is a recent Sudanese Neolithic Component. One major tell is it's distribution in the face of Late stone age east Africans. Older populations trend more towards Hadza, Mota and LSA East Africans. And we see evidence of Hadza-Mota like autosomal-like ancestry even pouring outside of Africa into the Early Neolithic Near east (Natufian.) This modern Nilosahran component however is persistent in every way in modern nilers, and V32 cushitic populations including horners. The Early cushitic populations (E-M293 carriers) can be modeled fine with minimal S.Sudanese admx in the presence of another PN population or Stone age east Africans. To me, this paints a picture of a proper timeline to which it expanded.


This brings me into ANA and how Taforalt and IAM Exposes the African ancestry that was possibly wide spread early throughout the Sahara exposed by this study.

They determined that West Africans Adopted an intermediate Position between S.Sudanese Nilotic and East African foragers (including Mota and Hadza**)
See Green highlight below.
 -

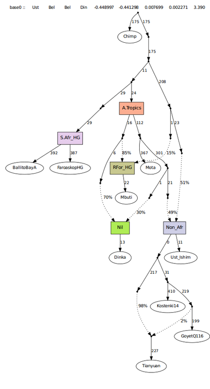
A good guess is that Loosdrecht's HADZA + Yoruba model for SSA ancestry in Taforalt is indicative of a substructure where ancient Africans without any Eurasian admixture occupied both an intermediate position between East African foragers and West Africans and between West Africans and EN2. The last thing I will point out with this post is how I was able to model Dinka-related ancestry in the past using QPAdm and why it's important. (Posted in the Haplogroup D0 thread.) The Dinka Can be modeled by a mixture of a population downstream from Mota and another population loosely related to Rainforest HG's. Ancestral North African can be modeled as a paragroup to Mota (See edited chart from Lazaridis below). Taforalt while ~45% ANA is only ~33% putative Subsaharan African. This suggest that ANA without any semblance of backmigration is already 27% Near Eastern related. What this suggests to me is that we might see a cline from East African foragers to Non African populations (EN2) IN Africa before and during the holocene and it would encapsulate Mushabeans, Early saharan Herders, A group Nubians, and other similar populations.

 -

Just some abstract food for thought.


Posts: 26820 | From: Atlanta, Georgia, USA | Registered: Feb 2005  |  IP: Logged | Report this post to a Moderator
Doug M
Member
Member # 7650

Rate Member
Icon 1 posted      Profile for Doug M     Send New Private Message       Edit/Delete Post   Reply With Quote 
quote:
Originally posted by Djehuti:
"Populations and cultures now found south of the desert roamed far to the north. The culture of Upper Egypt, which became dynastic Egyptian civilization, could fairly be called a Sudanese transplant."--Joseph O. Vogel, Egypt and Sub-Saharan Africa: Their Interaction. Encyclopedia of Precolonial Africa (1997)

This couldn't be more true in the case of West Africa. The roots of West Africa civilization seem to lie in the Sahara as well.

Here's a good source:

A Brief Note on the Origin of African civilizations

Beginning around 12,000 years ago, a wide-ranging set of developments emerged independently in several societies across the world. Plants and animals were domesticated, pottery and advanced tools appeared, and settlements were established. This archeological period, often refered to as the 'Neolithic' or 'Late stone Age', was protracted and diverse, with different features appearing in different regions at different time periods —and no region exhibits this diversity more than Africa.

The earliest domesticates, advanced tools and permanent settlements in Africa first appear in the Upper and Middle Nile Valley in what is today Egypt and Sudan between 9,000-5,000 BC. This region was home to several ancient cultures that were part of a shared Neolithic tradition that eventually gave rise to the first states, with dynastic Egypt around 3,000BC and the Kerma kingdom around 2,500BC. A similar process in the Northern Horn of Africa saw Neolithic cultures emerging around 2,700BC, prior to the rise of the D'MT polity around 900BC and the Aksumite kingdom by the turn of the common era.

In West Africa, Neolithic cultures emerged between the 3rd and 2nd millennium BC. This was a dynamic period with substantial changes of settlement systems, economy, technology, and land use. Due to increasing aridity, human occupation gradually shifted from the drying Sahara into the more humid areas of West Africa. There was considerable variability in these developments, with pottery, livestock and cereal agriculture appearing as early as the 6th millennium BC, thus preceeding permanent settlements and iron tools by several millennia. The period was later suceeded by the emergence of large sedentary communities, the first cities (eg; Jenne-Jeno) and early states (eg; the Ghana empire) during the 1st millennium BC and 1st millennium CE.



 -
Map showing Africa’s oldest Neolithic cultures as well as sites with early archaeobotanical evidence for the spread of major African crops. (original map by Dorian Fuller & Elisabeth Hildebrand)

Only a few West African Neolithic cultures with complete archaeological traditions, including material culture, settlement and socio-economic systems, have been studied for this period. The most distinctive are the Tichitt tradition of southern Mauritania (2200-400 BC), the Kintampo culture of Ghana (2100–1400 BC), the Gajiganna culture of North-east Nigeria (1800–800 BC), and the Nok culture of central Nigeria (1500–1 BC). The Nok culture is unique and renowned because of its elaborate terracotta sculptures, as well as providing the earliest evidence of iron smelting in west Africa.[/i]

You can read the rest about Nok Culture.

Unfortunately despite these discoveries of these Neolithic centers, archaeology in the area of the Niger River basin is still sparse compared to the Nile River valley especially since political conflicts in that region don't make it easy.

Unfortunately that map is misleading because it does not include all the more ancient sites in West Africa which are included in the "African Neolithic" which show evidence of early pottery upwards of 9Kya and various Saharan settlements that show evidence of wild gain and early pastoral traditions or the early sites of animal domestication and agriculture on the upper Nile such as Wadi Halfa, Nabta Playa and so forth. And that is not to mention omits the saharan wet phase all together as an impetus for local traditions related to early domestication of various grains and/or animal domestication.

quote:

UNIVERSITY OF HUDDERSFIELD—By analyzing a prehistoric site in the Libyan desert, a team of researchers from the universities of Huddersfield, Rome and Modena & Reggio Emilia has been able to establish that people in Saharan Africa were cultivating and storing wild cereals 10,000 years ago. In addition to revelations about early agricultural practices, there could be a lesson for the future, if global warming leads to a necessity for alternative crops.

https://popular-archaeology.com/article/entomologist-confirms-first-saharan-farming-10-000-years-ago/

quote:

The invention of thermally resistant ceramic cooking vessels around 15,000 years ago was a major advance in human diet and nutrition1–3, opening up new food groups and preparation techniques. Previous investigations of lipid biomarkers contained in food residues have routinely demonstrated the importance of prehistoric cooking pots for the processing of animal products across the world4. Remarkably, however, direct evidence for plant processing in prehistoric pottery has not been forthcoming, despite the potential to cook otherwise unpalatable or even toxic plants2,5. In North Africa, archaeobotanical evidence of charred and desiccated plant organs denotes that Early Holocene hunter-gatherers routinely exploited a wide range of plant resources6. Here, we reveal the earliest direct evidence for plant processing in pottery globally, from the sites of Takarkori and Uan Afuda in the Libyan Sahara, dated to 8200–6400 bc. Characteristic carbon number distributions and δ13C values for plant wax-derived n-alkanes and alkanoic acids indicate sustained and systematic processing of C3/C4 grasses and aquatic plants, gathered from the savannahs and lakes in the Early to Middle Holocene green Sahara.

https://www.nature.com/articles/nplants2016194

quote:

By analyzing fatty acids extracted from unglazed pottery excavated from an archaeological site in Libya, the researchers showed that dairy fats were processed in the vessels. This first identification of dairying practices in the African continent, by prehistoric Saharan herders, can be reliably dated to the fifth millennium BC.

Around 10,000 years ago the Sahara Desert was a wetter, greener place. Early hunter-gatherer people in the area lived a semi-sedentary life, utilizing pottery, hunting wild game and collecting wild cereals. Then, around 7,000-5,000 years ago as the region became more arid, the people adopted a more nomadic, pastoral way of life, as the presence of cattle bones in cave deposits and river camps suggests.

https://www.sci.news/archaeology/article00408.html
Posts: 8939 | Registered: May 2005  |  IP: Logged | Report this post to a Moderator
BrandonP
Member
Member # 3735

Icon 1 posted      Profile for BrandonP   Author's Homepage     Send New Private Message       Edit/Delete Post   Reply With Quote 
^ Any possibility that the culture of collecting wild cereals in the Sahara might have given rise to that of the Natufians in the Levant? I know Ehret has postulated that proto-Afrasan grain-collecting in NE Africa was a forerunner to the Natufian tradition.

--------------------
Brought to you by Brandon S. Pilcher

My art thread on ES

And my books thread

Posts: 7415 | From: Fallbrook, CA | Registered: Mar 2004  |  IP: Logged | Report this post to a Moderator
Djehuti
Member
Member # 6698

Rate Member
Icon 1 posted      Profile for Djehuti     Send New Private Message       Edit/Delete Post   Reply With Quote 
^ It's more than possible since it's not uncommon for foragers to gather wild grains for food. Ehret shows that terms for the reaping and processing of wild grains exists in both Afrasian and Nilo-Saharan. In fact, we now know from the works of David Wengrow and Ian Shaw that the Qadan Culture (13000-9000 BCE) of the Nile Valley was the earliest known culture to intensively utilize and process wild grasses before the Natufians and there is even debate as to whether these were the original forebears of agriculture, though as yet there is no evidence of ordered planting.

To Doug, I don't think the map I cited is misleading so much as not as comprehensive, although the map is suppose to based on agricultural definition of 'Neolithic'. The other definitions based on pottery and other assemblages are not included. I know that's part of the debate on what is Neolithic. Some scholars say that it should be based primarily if not solely on stone tools and techne while others argue it should be based on food production. Unfortunately the Sahara and specifically the Western Sahara is still a poorly excavated region and the same is true with West Africa as a whole so there are far more gaps even in our knowledge of Niger river Valley cultures than those of the Nile Valley. Archaeologists do see a resemblance in pottery and tool assemblage between Western Sudanic and Eastern Sudanic suggesting a continuity hence 'Saharo-Sudanese'. We also have the linguistic connection between Niger-Congo in the West and Kordofanian in the east hence the Niger-Kordofanian language phylum. We have yet to see a direct link between West African Neolithic and Egypt though as I've shown there are genetic hints of it (HLA, HbS, etc.).

Posts: 26820 | From: Atlanta, Georgia, USA | Registered: Feb 2005  |  IP: Logged | Report this post to a Moderator
Doug M
Member
Member # 7650

Rate Member
Icon 1 posted      Profile for Doug M     Send New Private Message       Edit/Delete Post   Reply With Quote 
quote:
Originally posted by BrandonP:
^ Any possibility that the culture of collecting wild cereals in the Sahara might have given rise to that of the Natufians in the Levant? I know Ehret has postulated that proto-Afrasan grain-collecting in NE Africa was a forerunner to the Natufian tradition.

I have always looked at it as the Sahara being a key factor in the evolution of certain behaviors such as harvesting wild grain and coralling wild animals. That also push certain populations into the Levant where those behaviors helped influence the rise of agriculture in combination with a more favorable environment and species of plants.

quote:
Originally posted by Djehuti:
^ It's more than possible since it's not uncommon for foragers to gather wild grains for food. Ehret shows that terms for the reaping and processing of wild grains exists in both Afrasian and Nilo-Saharan. In fact, we now know from the works of David Wengrow and Ian Shaw that the Qadan Culture (13000-9000 BCE) of the Nile Valley was the earliest known culture to intensively utilize and process wild grasses before the Natufians and there is even debate as to whether these were the original forebears of agriculture, though as yet there is no evidence of ordered planting.

To Doug, I don't think the map I cited is misleading so much as not as comprehensive, although the map is suppose to based on agricultural definition of 'Neolithic'. The other definitions based on pottery and other assemblages are not included. I know that's part of the debate on what is Neolithic. Some scholars say that it should be based primarily if not solely on stone tools and techne while others argue it should be based on food production. Unfortunately the Sahara and specifically the Western Sahara is still a poorly excavated region and the same is true with West Africa as a whole so there are far more gaps even in our knowledge of Niger river Valley cultures than those of the Nile Valley. Archaeologists do see a resemblance in pottery and tool assemblage between Western Sudanic and Eastern Sudanic suggesting a continuity hence 'Saharo-Sudanese'. We also have the linguistic connection between Niger-Congo in the West and Kordofanian in the east hence the Niger-Kordofanian language phylum. We have yet to see a direct link between West African Neolithic and Egypt though as I've shown there are genetic hints of it (HLA, HbS, etc.).

I was saying misleading in reference to the age of indigenous African human evolutionary behaviors related to the neolithic across Northern Africa which are also associated with some of these rock shelter burials. All the sites listed are less than 5kya when there are plenty of older sites which show behaviors and activities that if not agriculture are precursors to it that are far older. So it implies that what they are calling the "neolithic" arrived in a vacuum devoid of such behaviors. As opposed to the "neolithic" arriving as a result of local adoption of foreign plant and animal domesticates into an already existing pattern of practices related to grinding and processing wild grains and using wild (or early domesticates) of native species of animals.
Posts: 8939 | Registered: May 2005  |  IP: Logged | Report this post to a Moderator
Djehuti
Member
Member # 6698

Rate Member
Icon 1 posted      Profile for Djehuti     Send New Private Message       Edit/Delete Post   Reply With Quote 
^ Ironically the argument of the Neolithic being "introduced" to Africa only applies to the Nile Valley with domesticates like wheat and barley, yet as Ehret and other linguists have pointed out, all the glosses and terms associated with these domesticates are totally Egyptian which makes one wonder if these domesticates were adopted why terms associated with their production were not adopted as well, unless as the Qadan culture shows the precursors were already existing in the Nile Valley. And just as importantly are the animal domesticates. The two biggest Neolithic livestock in Africa were cattle and donkeys, the former has many Nilo-Saharan terms even in the Nile Valley while the latter is Afrasian.

But I am curious about the Western Sahara. Many Afrocentrics have been proven right that the forebears of civilization in West Africa originated in that region, but you are correct that there are many sites that are very ancient but have not been thoroughly excavated. There is also the question of what exactly are the ties between West Africans and Egyptians which were first famously documented by the likes of Cheikh Diop.

Posts: 26820 | From: Atlanta, Georgia, USA | Registered: Feb 2005  |  IP: Logged | Report this post to a Moderator
Doug M
Member
Member # 7650

Rate Member
Icon 1 posted      Profile for Doug M     Send New Private Message       Edit/Delete Post   Reply With Quote 
The issue seems to me seems to this tendency to gloss over the intra African population movements and evolutions between 20k and 4k years ago which primarily have to do with climate change. And these models include the evolution of the Nile Valley as a refugium in periods of high aridity in the surrounding sahara, primarily in areas between Upper Egypt and Sudan. That history does not support any sort of "introduction" of survival techniques into the region from outside Africa. If anything it ties into similar patterns of adaptation to shifting environmental conditions cross the wider Sahara and Sahel during and after the last wet phase. And a lot of these rock shelter burials are evidence for these shifting dynamics.
Posts: 8939 | Registered: May 2005  |  IP: Logged | Report this post to a Moderator
Djehuti
Member
Member # 6698

Rate Member
Icon 1 posted      Profile for Djehuti     Send New Private Message       Edit/Delete Post   Reply With Quote 
^ Yes and I think another issue as well is the tendency to separate North Africans from Sub-Saharans. While there is indeed a skeletal as well as genetic basis for such a divergence, experts tend to ignore the evidence of convergence between such populations as well with the likes of Taforalt genetically or even Iberomaurusian remains like Afalou 26 below.

 -

Recall this paper--Incisor avulsion, social identity and Saharan population history: New data from the Early Holocene southern Sahara-- which talks about major cultural influence across the Sahara.

 -

Some Euronuts are even trying to postulate Eurasian influence for West African culture. But even if that were the case the same can be said about Sub-Saharan influence in Iberia. LOL

Posts: 26820 | From: Atlanta, Georgia, USA | Registered: Feb 2005  |  IP: Logged | Report this post to a Moderator
Doug M
Member
Member # 7650

Rate Member
Icon 1 posted      Profile for Doug M     Send New Private Message       Edit/Delete Post   Reply With Quote 
quote:
Originally posted by Djehuti:
^ Yes and I think another issue as well is the tendency to separate North Africans from Sub-Saharans. While there is indeed a skeletal as well as genetic basis for such a divergence, experts tend to ignore the evidence of convergence between such populations as well with the likes of Taforalt genetically or even Iberomaurusian remains like Afalou 26 below.

 -

Recall this paper--Incisor avulsion, social identity and Saharan population history: New data from the Early Holocene southern Sahara-- which talks about major cultural influence across the Sahara.

 -

Some Euronuts are even trying to postulate Eurasian influence for West African culture. But even if that were the case the same can be said about Sub-Saharan influence in Iberia. LOL

Most of this due to the fact that despite the claims to the contrary, anthropology and archaeology are clinging hard to old racialist concepts. Which means that somehow and someway they have to connect ancient African populations across Northern Africa and the Sahara to Europe or Eurasia some kind of way. And largely this is evidenced by trying to associate certain skeletal or cranial features with "Eurasian races". That belief that certain cranial features are inherently associated with certain specific human populations in certain geographic regions as a "racial archetype" is the problem. As opposed to all populations having potentially any combination of features based on environmental conditions and genetic mutations.
Posts: 8939 | Registered: May 2005  |  IP: Logged | Report this post to a Moderator
Archeopteryx
Member
Member # 23193

Rate Member
Icon 1 posted      Profile for Archeopteryx     Send New Private Message       Edit/Delete Post   Reply With Quote 
When concerns West African roots in Sahara Joel D Irish in Tracing the “Bantu Expansion” from its source: Dental nonmetric affinities among West African and neighboring populations (2016) suggested that
quote:
... the common ancestors of West African and Proto-Bantu peoples may have originated in the western region of the Sahara, amid the Kiffian period at Gobero, and may have migrated southward, from the Sahara into various parts of West Africa (e.g., Benin, Cameroon, Ghana, Nigeria, Togo), as a result of desertification of the Green Sahara in 7000 BC.
Wikipedia- Bantu_expansion

Tracing the “Bantu Expansion” from its source: Dental nonmetric affinities among West African and neighboring populations

 -
Kiffian skull fom Gobero in Niger

--------------------
Once an archaeologist, always an archaeologist

Posts: 3011 | From: Sweden | Registered: Mar 2020  |  IP: Logged | Report this post to a Moderator
Archeopteryx
Member
Member # 23193

Rate Member
Icon 1 posted      Profile for Archeopteryx     Send New Private Message       Edit/Delete Post   Reply With Quote 
quote:
Originally posted by BrandonP:
^ Any possibility that the culture of collecting wild cereals in the Sahara might have given rise to that of the Natufians in the Levant? I know Ehret has postulated that proto-Afrasan grain-collecting in NE Africa was a forerunner to the Natufian tradition.

Collecting of wild grains also existed in the Levant itself earlier than the Natufians. At a place called Ohalo II in Northern Israel archaeologists have found c 20 000 years old traces of harvesting and collection of wild cereals.
They have even found tools which they think were used in the collection of the cereals.

quote:
Ohalo II is an archaeological site in Northern Israel, near Kinneret, on the southwest shore of the Sea of Galilee. It is one of the best preserved hunter-gatherer archaeological sites of the Last Glacial Maximum, radiocarbon dated to around 23,000 BP (calibrated).[1] It is at the junction of the Upper Paleolithic and the Epipaleolithic, and has been attributed to both periods.[2] The site is significant for two findings which are the world's oldest: the earliest brushwood dwellings and evidence for the earliest small-scale plant cultivation, some 11,000 years before the onset of agriculture. The numerous fruit and cereal grain remains preserved in anaerobic conditions under silt and water are also exceedingly rare due to their general quick decomposition.
Ohalo II

 -

Tools from Ohalo II

--------------------
Once an archaeologist, always an archaeologist

Posts: 3011 | From: Sweden | Registered: Mar 2020  |  IP: Logged | Report this post to a Moderator
   

Quick Reply
Message:

HTML is not enabled.
UBB Code™ is enabled.

Instant Graemlins
   


Post New Topic  New Poll  Post A Reply Close Topic   Feature Topic   Move Topic   Delete Topic next oldest topic   next newest topic
 - Printer-friendly view of this topic
Hop To:


Contact Us | EgyptSearch!

(c) 2015 EgyptSearch.com

Powered by UBB.classic™ 6.7.3